🎯 เรื่องราวเริ่มต้น: เมื่อร่างกาย “ดื้อ” อินซูลิน
ลองนึกภาพว่าร่างกายเราเป็นเมืองใหญ่ที่มีระบบขนส่งน้ำตาลอันแสนจะยอดเยี่ยม อินซูลินที่ผลิตมาจากตับอ่อนก็เหมือนกุญแจสำคัญที่ใช้เปิดประตูเซลล์ต่างๆ ให้น้ำตาลในเลือดเข้าไปเป็นพลังงานได้
แต่แล้ววันหนึ่ง…เซลล์ต่างๆ เริ่ม “ดื้อ” ไม่ยอมเปิดประตู แม้จะมีกุญแจ (อินซูลิน) มาเคาะประตูแล้วก็ตาม นี่คือสิ่งที่เรียกว่า “ภาวะดื้ออินซูลิน” ซึ่งเป็นจุดเริ่มต้นของเบาหวานชนิดที่ 2

😰 ปัญหาที่ตามมา
- ประตูเซลล์เปิดยาก น้ำตาลเลยเข้าไม่ได้
- น้ำตาลคั่งอยู่ในเลือดเยอะๆ
- ร่างกายเริ่มมีปัญหาตามมาเรื่อยๆ
แล้วร่างกายเราจะทำยังไง? ยอมแพ้เหรอ?
งานวิจัยล่าสุดบอกว่า… ไม่หรอก! ร่างกายเรามีวิธีรับมือแบบเจ๋งๆ ที่ซ่อนอยู่ครับ!
🔬 การค้นพบสุดเจ๋ง
นักวิจัยจากฝรั่งเศสสงสัยว่า เมื่อร่างกายดื้ออินซูลิน อวัยวะต่างๆ น่าจะมีวิธีคุยกันแบบลับๆ เพื่อช่วยกันรับมือ โดยเฉพาะกล้ามเนื้อ ซึ่งเป็นอวัยวะที่กินน้ำตาลมากที่สุด คงจะต้องมีบทบาทสำคัญแน่ๆ
🧪 เขาทดลองยังไง?
นักวิจัยใช้หนูตัวน้อยๆ มาทดลอง:
- สร้างสถานการณ์ดื้ออินซูลิน ด้วยยาและการดัดแปลงพันธุกรรม
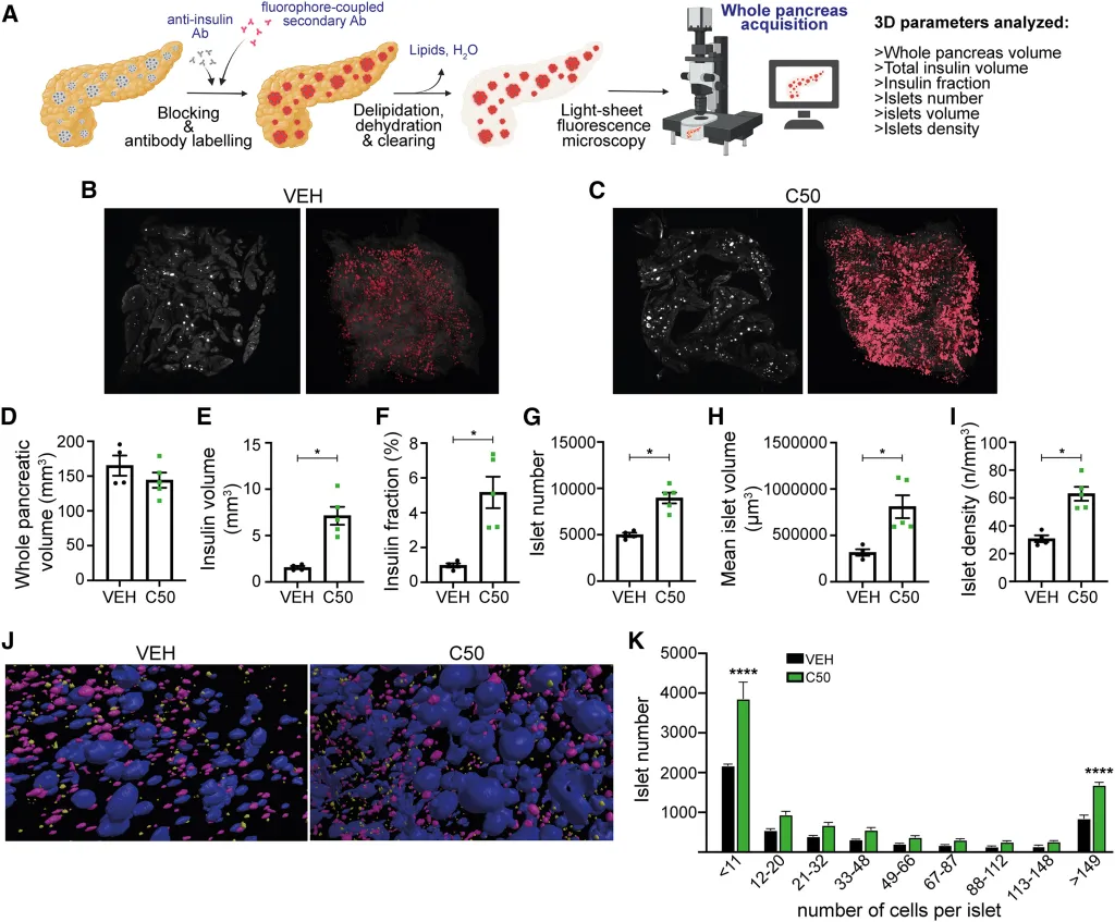
- ถ่ายภาพสามมิติตับอ่อนทั้งก้อน ด้วยเทคโนโลยีล้ำสมัย (ชัดกว่าวิธีเดิมเยอะ!)
- นำน้ำจากกล้ามเนื้อที่ดื้ออินซูลิน ไปเลี้ยงเซลล์ตับอ่อนดู
💡 และเค้าก็เจอคำตอบ!
📡 ระบบสื่อสารลับระหว่างกล้ามเนื้อกับตับอ่อน
เมื่อกล้ามเนื้อดื้ออินซูลิน มันจะปล่อยโปรตีนพิเศษที่เรียกว่า “ไมโอไคน์” (Myokines) ออกมาในเลือด เหมือนส่งจดหมายด่วนไปหาตับอ่อนว่า “เฮ้ย! มีปัญหานะ ช่วยที!”
💌 สารสื่อสารสำคัญ 3 ตัว
ไมโอไคน์ที่ค้นพบประกอบด้วย Myostatin, Amphiregulin และ Epiregulin ซึ่งกระตุ้นให้เซลล์ต้นกำเนิดในตับอ่อนแบ่งตัวและพัฒนาเป็นเซลล์เบต้าที่ผลิตอินซูลินได้
สารเหล่านี้ทำอะไร?
- บอกเซลล์ต้นกำเนิดในตับอ่อนให้ “ตื่นขึ้นมา!”
- กระตุ้นให้แบ่งตัวเป็นเซลล์เบต้า (เซลล์ที่ผลิตอินซูลิน) มากขึ้น
- ช่วยให้ตับอ่อนทำงานหนักขึ้นเพื่อชดเชยภาวะดื้ออินซูลิน
- แต่ข้อเสียคือหากกล้ามเนื้อไม่ได้รับการฝึกและสารอาหารที่ดี กล้ามเนื้อก็จะสลายหายไป
📊 ผลที่เห็นชัดเจน
การวิเคราะห์ภาพสามมิติยืนยันว่าตับอ่อนของหนูที่ดื้ออินซูลินมีกลุ่มเซลล์เบต้าทั้งจำนวนและขนาดเพิ่มขึ้น ทำให้ผลิตอินซูลินได้มากขึ้นเพื่อชดเชยภาวะดื้ออินซูลิน
✨ ที่เจ๋งกว่านั้น: กลไกนี้ยังทำงานได้ดีแม้หนูจะแก่แล้ว! แสดงว่าตับอ่อนยังมีโอกาสฟื้นตัวได้

🎁 ข้อคิดสำหรับเรา
เรียนรู้อะไรได้บ้าง?
🧠 ร่างกายเราเจ๋งกว่าที่คิด! มีกลไกป้องกันและซ่อมแซมตัวเองอยู่เสมอ และทำให้เราเข้าใจกลไกว่าทำไมคนเป็นเบาหวานถึงกล้ามเนื้อหายในอัตราที่เร็วกว่าคนปกติ
💪 กล้ามเนื้อไม่ใช่แค่เรื่องของแรง แต่ยังส่งสัญญาณช่วยอวัยวะอื่นๆ ด้วย
🏋️ การออกกำลังกายแบบมีแรงต้าน (Resistance Exercise) จึงอาจเป็นกุญแจสำคัญ ที่ช่วยกระตุ้นการทำงานของกล้ามเนื้อให้ปล่อยไมโอไคน์ที่เป็นประโยชน์เหล่านี้ออกมาได้ โดยไม่จำเป็นต้องสูญเสียกล้ามเนื้อเลย
🔬 ยิ่งเข้าใจร่างกายมากขึ้น ยิ่งมีโอกาสรักษาโรคได้ดีขึ้น
💭 สรุปแบบง่ายๆ
เมื่อร่างกายเริ่มดื้ออินซูลิน กล้ามเนื้อจะส่งสัญญาณพิเศษไปบอกตับอ่อนว่า “เฮ้ย! ช่วยด้วย!” และตับอ่อนก็จะสร้างเซลล์ผลิตอินซูลินเพิ่มขึ้นเพื่อรับมือ
การค้นพบนี้อาจนำไปสู่การพัฒนายาใหม่ที่ช่วยฟื้นฟูตับอ่อนได้จริงๆ แทนที่จะแค่แก้อาการชั่วคราว
เป็นความหวังใหม่สำหรับคนเบาหวานหลายล้านคนทั่วโลก แม้จะต้องรออีกสักพักก็ตาม! 🌟
หมายเหตุ: บทความนี้เขียนจากงานวิจัยที่ตีพิมพ์ในวารสาร Cell Reports ซึ่งเป็นงานวิจัยในสัตว์ทดลอง ยังไม่สามารถนำมาใช้รักษาผู้ป่วยได้ในปัจจุบัน
- Beta-cell adaptation unveiled: The role of myokines in insulin-resistant miceLiboz, Alexandrine et al.Cell Reports, Volume 44, Issue 9, 116283